各省、自治区、直辖市、新疆生产建设兵团交通运输厅(局、委),长江航务管理局、珠江航务管理局,各直属海事局:
为切实做好新冠肺炎疫情常态化防控工作,指导公路、水路进口高风险非冷链集装箱货物装卸和运输相关作业单位和人员做好新冠病毒防控和预防性消毒工作,按照国务院应对新型冠状病毒肺炎疫情联防联控机制《关于印发进口高风险非冷链集装箱货物检测和预防性消毒工作方案的通知》(联防联控机制综发〔2020〕277号)部署要求,我部制定了《公路、水路进口高风险非冷链集装箱货物预防性消毒工作指南》,现印发给你们,请结合本地实际,在当地应对新冠肺炎疫情联防联控机制领导下,抓好贯彻落实,有效防范新冠肺炎疫情通过进口高风险非冷链集装箱及其装载货物外包装输入风险。
交通运输部
2021年1月19日
(此件公开发布)
抄送:国务院应对新型冠状病毒肺炎疫情联防联控机制综合组,国家卫生健康委、海关总署,中国国家铁路集团有限公司,部政研室、法制司、公路局、水运局、安质司、国际司、应急办、海事局,中央纪委国家监委驻交通运输部纪检监察组。
公路、水路进口高风险非冷链集装箱货物预防性消毒工作指南
一、依据和适用范围
为切实做好新冠肺炎疫情常态化防控工作,指导公路、水路进口高风险非冷链集装箱货物装卸和运输相关作业单位和人员做好新冠病毒防控和预防性消毒工作,预防从事公路、水路进口高风险非冷链集装箱货物装卸和运输相关作业人员受到新冠病毒感染,防止新冠病毒通过进口非冷链集装箱运输渠道传播,按照国务院应对新型冠状病毒肺炎疫情联防联控机制《关于全面精准开展环境卫生和消毒工作的通知》(联防联控机制综发〔2020〕195号)、《关于印发新型冠状病毒肺炎防控方案(第七版)的通知》(联防联控机制综发〔2020〕229号)、《关于印发进口高风险非冷链集装箱货物检测和预防性消毒工作方案的通知》(联防联控机制综发〔2020〕277号)等部署要求,结合我部最新印发的《道路货运车辆、从业人员及场站新冠肺炎疫情防控工作指南》、《港口及其一线人员新冠肺炎疫情防控工作指南》等工作部署,针对公路、水路进口非冷链集装箱货物装卸和运输相关作业单位和运输重点环节,制定本指南。
本指南适用于从事非冷链集装箱货物装卸、运输等作业的公路、水路运输企业、港口码头、货运场站等经营单位(以下统称非冷链集装箱物流企业),对国内运输段装运前后的进口高风险非冷链集装箱货物装载运输工具实施消毒,以及受货主委托在掏箱作业时组织对货物外包装实施预防性消毒工作。
危险化学品、粮食、饲料及饲料添加剂等不适宜实施消毒的商品及无外包装或外包装易造成消毒液体渗透污染的商品,不实施集装箱货物预防性消毒。
水路运输仅适用于来自寒冷国家或地区且全程运输温度低的航线进口集装箱货物。
二、工作职责
(一)作业单位。
企业按照“谁的货物谁负责,谁作业谁组织消毒”的原则,货主或受其委托的装卸货作业单位负责组织或委托消毒单位对进口载货集装箱在首次掏箱卸货作业时实施预防性消毒。对进口空箱在装运货物、清理维修时实施预防性消毒。
非冷链集装箱物流企业,应主动向货主或货代确认进口非冷链集装箱货物是否来自高风险国家或地区,负责组织或委托消毒单位对进口高风险非冷链集装箱货物国内运输段装运前后的装载运输工具实施消毒,做好一线工作人员个人防护。作业单位要严格遵守法律法规及相关国家标准要求,按照本指南要求做好新冠病毒防控和预防性消毒工作,执行当地应对新冠肺炎疫情联防联控机制各项工作部署。
(二)交通运输管理部门。
负责督促指导进口非冷链集装箱货物承运单位落实运输环节的主体责任并实施相应的消毒处理措施,在国内运输段落实进口非冷链集装箱货物运输工具消毒、一线工作人员个人防护等措施,配合检查进口非冷链集装箱货物倒箱过车(从进口集装箱换装至国内运输车辆)过程中的消毒处理措施的落实情况。
三、装卸、运输过程防控要求
(一)装卸作业人员防控要求。
对来自于高风险国家和地区的进口非冷链集装箱货物进行掏箱作业时,应先与货主沟通确认消毒事宜,经货主委托对货物实施预防性消毒后方可开展装卸作业。作业过程中,要使用一次性医用口罩或一次性医用外科口罩、手套等,避免货物紧贴面部、手触摸口鼻,必要时佩戴护目镜和面屏、穿防护服,避免货物表面频繁接触体表。
如果掏箱作业过程中发生口罩、手套破损,应当立即更换。
(二)运输人员防控要求。
运输进口高风险非冷链集装箱货物的作业人员及随行人员在运输过程中不得擅自开箱,不能随意打开非冷链集装箱货物包装直接接触货物。车辆进出时,司机及随行人员应当避免与门卫值班员、工作人员有不必要的接触。
(三)运输工具的防控管理。
应当确保车辆厢体、船舶内部清洁、无毒、无害、无异味、无污染,定期进行预防性消毒。
(四)中转转运设施的防控管理。
中转转运装卸货区宜设置特定区域,并配有与进口高风险非冷链集装箱货物运输车辆对接的特定区域。加强堆场及仓库存放管理,进口高风险非冷链集装箱货物堆码应当按规定单独码放、存放,避免与其他货物混放。定期对货物堆码、存放区域内部环境、货架、作业工具等进行清洁消毒。
四、装卸、运输过程消毒要求
(一)人员。
进口高风险非冷链集装箱货物装卸、运输过程中,作业人员及随行人员应当保持个人手部卫生,作业场所应当配备速干手消毒剂、消毒剂和纸巾,以确保在无清洁水洗手的条件下,对手进行定期消毒。
(二)运输工具。
承运单位需确保运输车辆、船舶、非冷链集装箱等运输工具及容器的清洁和定期消毒,重点加强非冷链集装箱内壁及门把手等高频接触部位的预防性消毒工作。从事进口高风险非冷链集装箱货物运输的运输工具及容器运载一批货物之前和之后,均要对运输作业人员可能接触的部位进行彻底消毒。承运单位负责组织或委托消毒单位,对装运前后的车辆船舶等装载运输工具和装载过进口高风险非冷链货物的集装箱内壁组织实施消毒。
(三)消毒单位。
消毒单位应按照有关消毒技术规范开展具体的消毒作业,确保消毒效果,出具消毒处理证明,记录消毒工作情况(包括消毒日期、人员、地点、消毒对象及消毒剂名称、浓度、作用时间等内容,相关信息至少留存2年)。
五、从业人员安全防护要求
涉及进口高风险非冷链集装箱货物装卸、运输的作业单位应当根据新冠肺炎疫情防控要求,及时调整和更新从业人员健康管理制度,完善新冠病毒防控的管理措施。
(一)上岗员工健康登记。
作业单位要做好员工(含新进人员和临时工作人员)14日内行程及健康状况登记,建立上岗员工健康卡,掌握员工流动及健康情况。鼓励新员工上岗前自愿接受核酸检测。
(二)员工日常健康监测。
作业单位应当加强人员出入管理和健康监测,原则上各港口码头、货运场站的作业场所及工作区域入口需配备体温检测设备;建立全体员工健康状况台账和风险接触信息报告制度,设置作业区域入口测温点,落实登记、测温、消毒、查验健康码等防控措施,实行“绿码”上岗制。
(三)外来人员登记与管理。
尽可能减少外来人员进入生产经营区域,确需进入的,需询问其所在单位、健康状况、接触疫情发生地区人员等情况,落实登记、测温等措施并按照要求做好个人防护(如佩戴口罩等),方可允许其进入。车辆进出时,门卫值班员、工作人员和司机应当避免不必要的接触。
(四)从业人员防护。
1.健康上岗。上岗前确保身体状况良好,并向作业单位报告健康状况信息,主动接受体温检测,若出现发热、干咳、乏力等症状,立即主动报告,并及时就医。
2.做好个人防护。作业单位要配备必要的个人防护、消毒用品和装备,按照最新版《船舶船员新冠肺炎疫情防控操作指南》《新冠肺炎疫情防控期间针对患病海员紧急救助处置指南》《港口及其一线人员新冠肺炎疫情防控工作指南》《道路货运车辆、从业人员及场站新冠肺炎疫情防控工作指南》等要求,进一步加强对船代等登轮人员、港口作业人员以及司机、装卸工、船员、引航员等一线工作人员的个人防护,降低感染风险。作业单位要严格落实从事货物装卸、集装箱清理和消毒处理作业人员定期核酸检测措施,督促指导作业人员工作期间正确佩戴口罩、手套和着工作服上岗。工作服保持干净整洁,定期清洗,必要时消毒。直接接触进口高风险非冷链集装箱货物的一线工作人员,应全程佩戴口罩、防护手套等防护用品,至少应上下岗前各测量一次体温。其中,道路货运企业应按照《道路货运车辆、从业人员及场站新冠肺炎疫情防控工作指南》有关高风险区域的规定执行。
非冷链集装箱物流企业要在当地卫生健康部门的指导下,加强对本单位直接接触进口高风险非冷链集装箱货物、集装箱拆箱作业人员、与国际航行船舶上船员近距离接触的船代等登轮人员、引航员等高风险岗位人员正确佩戴口罩、手套和工作服进行专业培训,并定期进行检查,确保关键防护措施到位。同时,按照卫健部门有关规定,工作结束后,对工作服、一次性用具进行消杀处理。
3.注意个人卫生。打喷嚏、咳嗽时用纸巾遮住口鼻或采用肘臂遮挡。不随地吐痰,擤鼻涕时注意卫生。尽量避免用手触摸口、眼、鼻。
4.加强手卫生。在处理货品时或双手触碰过货架、扶手等公用物体时,要及时用洗手液或肥皂在流动水下洗手,或用速干手消毒剂揉搓双手。
(五)健康异常报告程序。
员工一旦发现自身以及共同生活人员出现发热、干咳、乏力等疑似症状,应当及时上报作业单位的最高管理者,可视情况采用逐级上报或直报的方式。作业单位一旦发现员工出现上述健康异常症状,无论其呈现出的健康状况如何,均应当采取有效措施将其及与其密切接触的员工迅速排除在工作环境之外。新冠肺炎传播风险高的地区,建议根据当地主管部门防控规定,要求健康员工进行“零”报告。
(六)从业人员返岗程序。
根据作业区域上岗人员登记和健康档案,及时追踪健康异常、身体不适、疑似或者已感染新冠病毒(患者或无症状感染者)员工的治疗和康复状况,在其康复后科学评定是否符合返岗条件。新冠肺炎确诊病例的症状消退,并且间隔至少24小时的两次PCR核酸检测均呈阴性的,可解除隔离。对属于新冠肺炎患者密切接触者的从业人员返岗前也应当符合上述要求。
(七)加强防控知识宣传。
开展多种形式的健康宣教,引导从业人员掌握新冠肺炎和其他呼吸道传染病防治相关知识和技能,养成良好卫生习惯,加强自我防护意识。
六、应急处置要求
作业单位应当制定新冠肺炎疫情应急处置方案,及时处置和报告疫情情况,有效预防新冠病毒的传播。
(一)出现健康状况异常人员的应急处置。
进口高风险非冷链集装箱货物相关作业区域一旦发现病例或疑似新冠肺炎的异常状况人员,必须实施内防扩散、外防输出的防控措施,配合有关部门开展流行病学调查、密切接触者追踪管理、疫点消毒等工作,并对该人员作业和出现的区域及其货物进行采样和核酸检测。如有空调通风系统,要同时对其进行清洗和消毒处理,经评价合格后方可重新启用。根据疫情严重程度,可暂时关闭工作区域,待疫情得到控制后再恢复生产。
按照新冠肺炎疫情防控要求,做好切断传播途径、隔离密切接触者等措施,同时按规定处置污染物。
(二)发现样品核酸检测阳性的应急处置。
一旦接到有新冠病毒核酸检测阳性样品的通知,作业单位应当迅速启动本单位应急预案,根据当地要求在专业人员指导下,及时对相关物品和环境采取应急处置,对相关物品临时封存、无害化处理,对工作区域进行消毒处理,对可能接触人员按规定采取核酸检测和健康筛查等措施。相关物品处理时避免运输过程溢洒或泄露。参与相关物品清运工作的人员应当做好个人防护。
对于核酸检测阳性产品,应当按照当地主管部门要求进行处置。
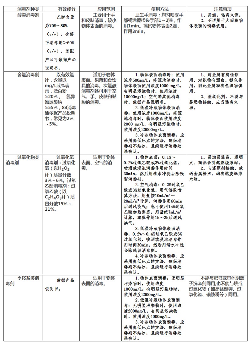
七、装卸运输常用消毒剂及使用方法
进口高风险非冷链集装箱货物等装卸、运输过程中常用的消毒剂及使用方法见附表。
八、退出机制
在适合新冠病毒生存、疫情传播风险高的冬春季(2021年1月至2021年3月),对进口集装箱货物实施检测和预防性消毒措施。2021年3月底,交通运输部将按照国务院应对新型冠状病毒肺炎疫情联防联控机制要求,相应调整有关政策措施。
九、其他
各地交通运输主管部门要加强组织和协调,配合相关部门做好公路、水路装载进口货物的货舱、货柜、车厢、集装箱等内壁和把手采集环境样本开展核酸检测,根据检测情况开展主动预防性消毒。一旦发现新冠病毒核酸检测阳性,对这些运输工具装载的货物及相关装卸人员、驾驶员等进行追溯检测。
附表
装卸、运输常用消毒剂及使用方法
